Структура и органы управления образовательной организацией

СТРУКТУРА И ОРГАНЫ УПРАВЛЕНИЯ ОБРАЗОВАТЕЛЬНОЙ ОРГАНИЗАЦИЕЙ

Управление ГАУ ДПО ЦОПП РБ осуществляется в соответствии с законодательством Российской Федерации и Уставом ГАУ ДПО ЦОПП на основе сочетания принципов единоначалия и коллегиальности. 

Органами учреждения ГАУ ДПО ЦОПП РБ являются: 
Наблюдательный совет
общее собрание (конференция) работников и обучающихся
педагогический совет

руководитель ГАУ ДПО ЦОПП РБ.

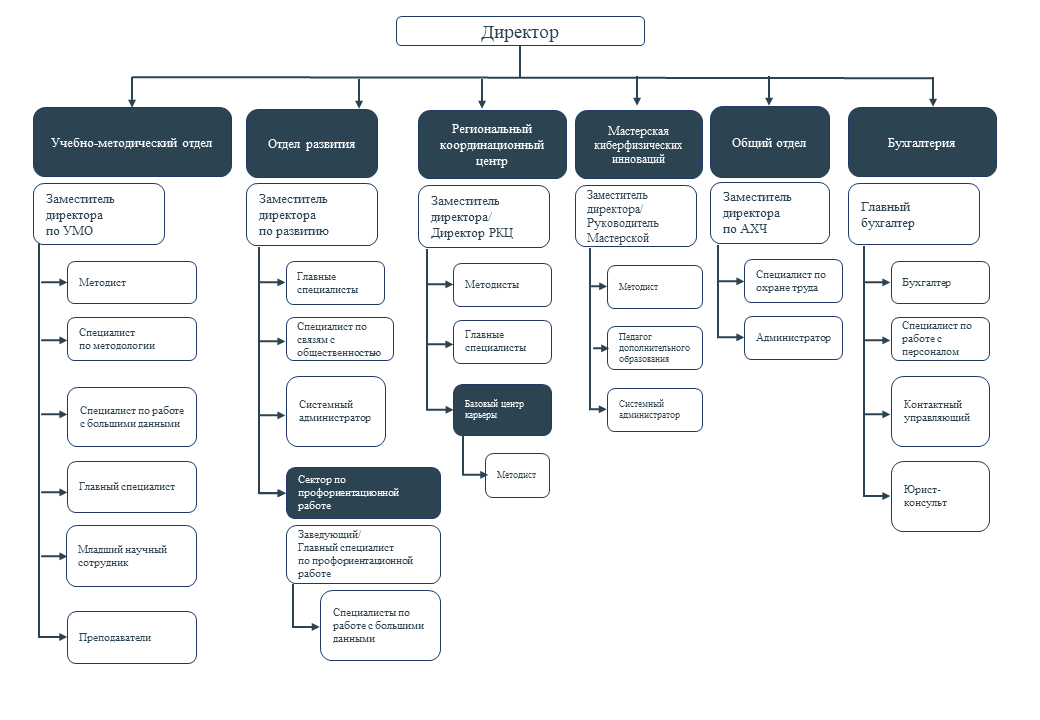
Структура ГАУ ДПО «Центр опережающей профессиональной подготовки Республики Башкортостан»

 

Директор

Нургалиева Гульнара Вилевна
copp_rb@mail.ru
8-987-254-51-00
1 этаж, кабинет директора

Бухгалтерия

Главный бухгалтер – Залива Наталья Валерьевна
copp_rb-buh@mail.ru
8-987-254-51-00
1 этаж, бухгалтерия

Заместитель директора по АХЧ – Попова Юлия Борисовна
copp_rb@mail.ru
8-917-369-86-67
2 этаж, кабинет персонала

Заместитель директора – Галеева Гаухар Минихановна
coppdpo_rb@mail.ru
8-905-307-53-71⠀
2 этаж, учебно-методический кабинет

заместитель директора — Храмов Алексей Евгеньевич
РКЦ copp_rkz@mail.ru
Демонстрационный экзамен rzso@bk.ru

+7 917 420 13 83
1 этаж, кабинет персонала

Базовый центр карьеры copp_bck-rb@mail.ru 8-987-040-15-45

Заместитель директора – Кучаева Нурсиля Шакировна
copp_rb_or@mail.ru   8-917-420-07-68
Проект «Билет в будущее» bilet_copprb@mail.ru
Профориентационные мероприятия event_copprb@mail.ru
1 этаж, кабинет отдела развития

Мастерская киберфизических инноваций

  Заместитель директора – Ахкямова Айгузаль Ниловна
ufa-berloga@yandex.ru   +7 (987) 044-82-16
Межвузовский кампус Евразийского НОЦ г. Уфа  ул.Заки Валиди,32/2, 2 Этаж, Мастерская «Берлога»

Пролистать наверх